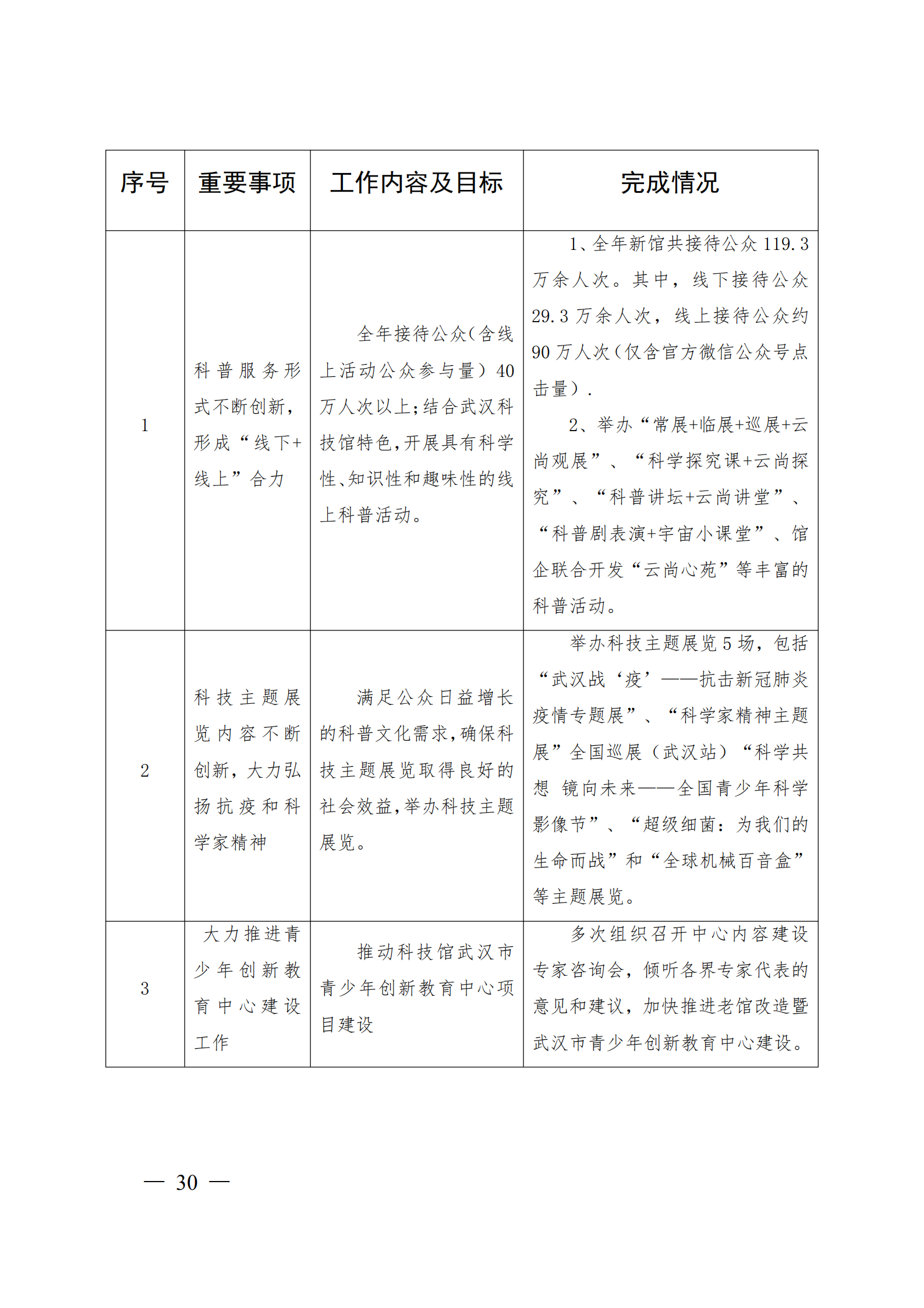
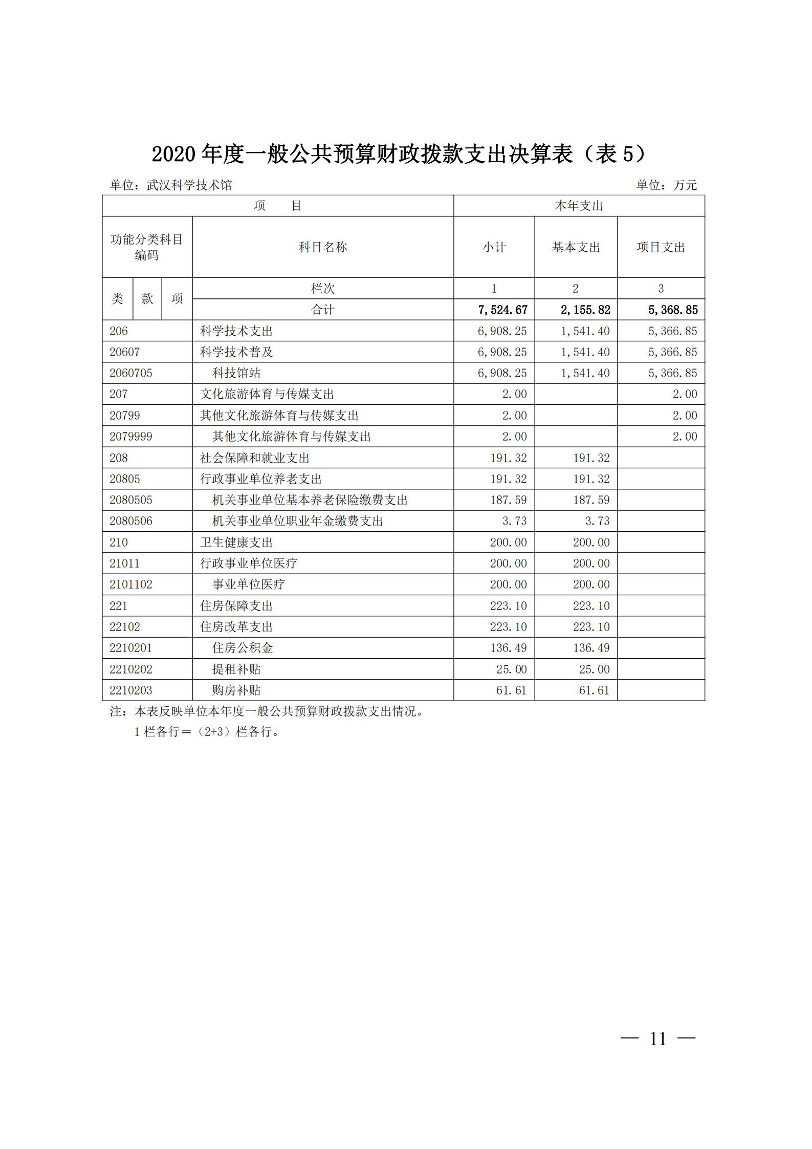
部门决算

2020年度武汉科学技术馆单位决算

发布日期:2021/10/26 9:42:32      来源:本站      作者:
字体显示:【大】  【中】  【小】

Copyright © 地址:武汉市江岸区赵家条144号

鄂公网安备: 42010202002213号    ICP备案号: 鄂ICP备19013409号

邮编:430010 电话:(027)65692271 传真:(027)65692036 网站编辑部:(027)82842276

Baidu
map