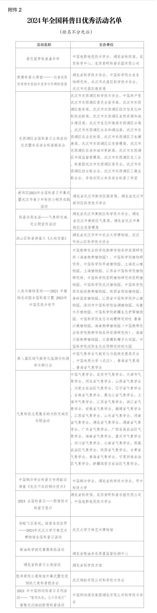
日前,中国科协网站发布《中国科协办公厅关于对2024年全国科普日有关组织单位和活动予以表扬的通知》,记者梳理发现,武汉市在本次评选活动中,有等15家单位被评为2024年全国科普日活动优秀组织单位,东西湖区全国科普日主场启动仪式暨食品安全科普报告会等16个活动被评为2024年全国科普日优秀活动。(详见后文图表)
与此同时,湖北省科协官网也发布了《省科协关于表扬2024年湖北省全国科普日优秀组织单位、优秀活动和先进个人的通知》,武汉市同样凭借着丰富多样的科普工作在该评选中斩获好成绩。其中,武汉市汉阳区科协、武汉市青山区科协、武汉市江汉区科协、武汉市硚口区科协等16家单位获评2024年湖北省全国科普日优秀组织单位;“五星红旗 智纺未来”——《少年对话院士》江夏专场暨开学第一课等22场活动获评2024年湖北省全国科普日优秀活动;武汉科技馆文斯雅等35位在汉科普工作者获评2024年湖北省全国科普日先进个人。(详见后文图表)
蜚声世界的院士近距离解答孩子们的科学问题;科普场馆内好戏连台,成为观众参观“打卡”的热门选择;农业专家把“课堂”搬到田间地头,手把手教授百姓新农技……记者了解到,2024年全国科普日期间,联合市委宣传部等17家单位印发《关于举办2024年武汉市全国科普日活动的通知》,组织动员全市开展全国科普日活动。9月12日,2024年武汉市全国科普日暨首届武汉科普嘉年华主场活动在武昌区首义广场举办,活动现场发布武汉市科普社会联盟、产业联盟成员名单,为第9家院士科普工作室揭牌,开辟科创集市、揭晓江城科普大使名单,科普舞台秀、科普报告、科普项目展示、科技实践展演活动深受群众欢迎,在汉科普场馆、科普教育基地、学会、协会、研究会、有关机关、团体、企事业单位近百家单位集中展示科普成果,为江城市民献上科普盛宴,同期在地铁1号线上配合做好科普宣传,得到广大市民认可和肯定。科普日期间,武汉市累计组织开展各类科普活动近千场次,7名院士参与,线上线下触达人群超360万人次,取得良好效果,多家权威媒体或平台进行了宣传报道。
相关工作负责人表示,新修订的《中华人民共和国科学技术普及法》中规定每年9月为全国科普月,进一步突出了科普重要地位,明确了科普总体要求。在2025年,市科协将结合实际,打好科普组合拳,搭平台、聚资源、创品牌,汇聚多方力量,进一步围绕全国科普月主题组织开展好系列活动,不断扩大活动影响力,让更丰富、更深入、更稳定的科普活动融入公众日常生活。




鄂公网安备: